10倍大牛股,复牌!

智元机器人入主上纬新材,有了最新进展。

10月29日晚间,上纬新材发布公告称,上海智元恒岳科技合伙企业(有限合伙)(简称“智元恒岳”)要约收购公司股份期限届满。

本次要约收购期限内,预受要约的股东账户总数为22户,预受要约股份总数为1.36亿股,占上纬新材股份总数的33.63%,要约收购价格为7.78元/股。收购人智元恒岳将按照要约收购约定的条件购买上述股份,过户手续根据相关规定办理。

本次要约收购完成后,智元恒岳持有上纬新材58.62%股份,智元恒岳及其一致行动人共计持有上纬新材63.62%股份。

控制权进一步增强

回溯可知,上纬新材7月8日晚发布公告,智元恒岳及其核心团队共同出资设立的持股平台,拟至少收购上纬新材合计63.62%股份。

其中,智元恒岳拟以协议转让的方式受让上纬投控的全资子公司SWANCOR萨摩亚所持有的上市公司1.01亿股无限售条件流通股份及其所对应的所有股东权利和权益,占上市公司股份总数的24.99%。同时,致远新创合伙拟受让SWANCOR萨摩亚所持有的上市公司0.60%的股份;致远新创合伙拟受让上市公司4.40%的股份。

9月23日晚间,上纬新材公告宣布股份转让完成过户登记。此次股份转让涉及1.21亿股,占公司股份总数的29.99%,过户日期为2025年9月22日。转让完成后,智元恒岳和致远新创合伙合计拥有上市公司29.99%的股份及该等股份对应的表决权,上市公司控股股东变更为智元恒岳,邓泰华成为实际控制人。

随后,上纬新材继续披露公告,智元恒岳计划要约收购公司37%的股份,要约收购价格为7.78元/股,预计所需最高资金总额为11.61亿元。此次要约收购期限共计30个自然日,即9月29日至10月28日。

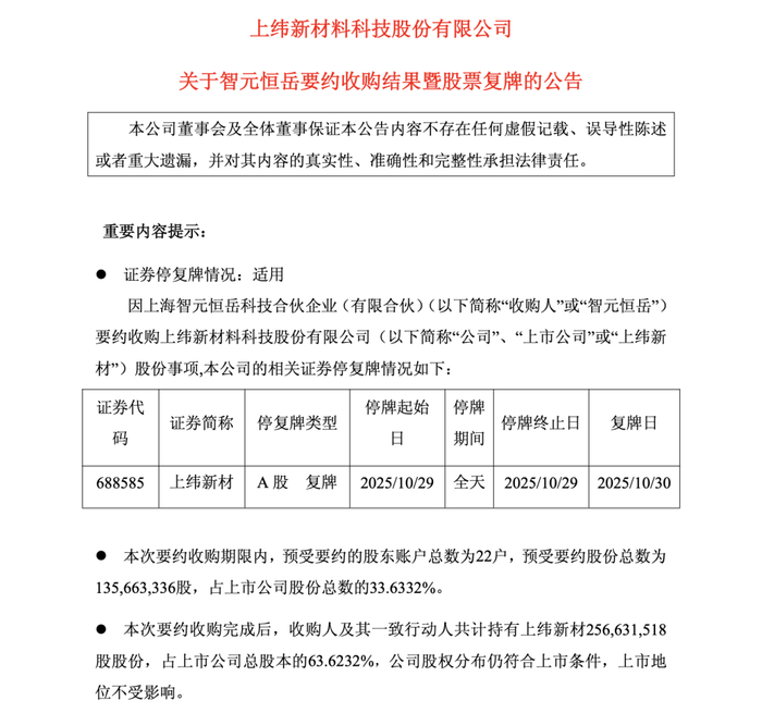
最新披露的公告显示,根据中国证券登记结算有限责任公司上海分公司提供的数据统计,本次要约收购期限内,预受要约的股东账户总数为22户,预受要约股份总数为1.36亿股,占上市公司股份总数的33.6332%。收购人智元恒岳将按照要约收购约定的条件购买上述股份,过户手续根据相关规定办理。

本次要约收购完成后,收购人及其一致行动人共计持有上纬新材2.57亿股,占上市公司总股本的63.62%。要约收购完成后,公司股权分布仍符合上市条件,上市地位不受影响。上纬新材股票自10月30日(星期四)开市起复牌。

停牌前股价暴涨

根据公告,收购人智元恒岳系智元创新(上海)科技有限公司(简称“智元机器人”)及核心管理团队共同出资设立的持股平台。

公开资料显示,智元机器人致力于AI+机器人融合创新,打造全球领先的通用具身机器人产品及应用生态。公司成立于2023年2月,由全球著名企业核心高管、人工智能领域顶尖科学家等资深产业人士共同创立。

目前,智元机器人共有三大核心业务线:通用业务部、灵犀业务线、精灵业务线,并推出业界首个通用具身基座模型“智元启元大模型”。

2025年1月,智元机器人第1000台通用具身机器人正式量产下线,刷新行业纪录。7月,智元机器人和宇树科技共同中标中移(杭州)信息技术有限公司的人形双足机器人代工服务采购项目,该笔订单成为国内人形机器人领域的最大单笔采购订单,总预算高达1.24亿元(含税)。其中,智元新创中标金额7800万元,对应全尺寸人形双足机器人。

公开资料显示,上纬新材成立于2000年,是一家专注于新材料研发、生产和销售的科创板上市公司。公司核心业务围绕四大产品线展开:环保高性能耐腐蚀材料、风电叶片用材料、新型复合材料和循环经济材料。

自智元机器人入主消息公布后,上纬新材股价便开启暴涨模式。7月9日至10月28日,公司股价已经累计大涨超1290%。截至10月28日收盘,公司股价为108.21元/股,总市值攀升至436.5亿元。

上纬新材在公告中表示,收购人及股东认同上市公司长期价值和A股资本市场对科技创新和产业创新的服务能力,拟通过本次要约收购进一步增强对上市公司的控制权。本次要约收购完成后,收购人将以有利于上市公司可持续发展、有利于上市公司股东特别是中小股东权益为出发点,进一步发挥科技创新企业整合产业链资源、突破技术瓶颈和加速产业升级的优势,完善上市公司的经营和管理,促进上市公司长期、健康发展。

作者:王乔琪

免责声明:

1、本网站所展示的内容均转载自网络其他平台,主要用于个人学习、研究或者信息传播的目的;所提供的信息仅供参考,并不意味着本站赞同其观点或其内容的真实性已得到证实;阅读者务请自行核实信息的真实性,风险自负。