突发!马云减持!

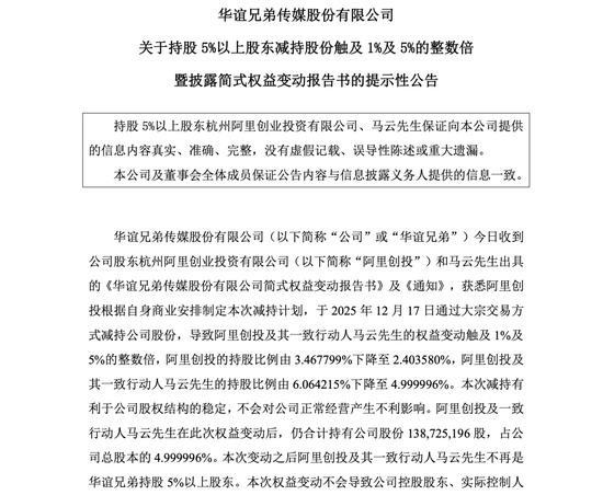
华谊兄弟(300027.SZ)今日公告称,公司股东阿里创投于2025年12月17日通过大宗交易方式减持2952.68万股,持股比例由3.467799%降至2.403580%。

阿里创投及其一致行动人马云合计持股比例由6.064215%降至4.999996%,不再是公司持股5%以上股东。此次减持有利于公司股权结构稳定,不会对公司正常经营产生不利影响。

12月10日,华谊兄弟发布公告称,公司受经济形势影响,因部分回款资金未能如约到位,造成暂时性流动资金紧张,使得公司阶段性出现个别债务未能如期偿还的情形。经公司相关部门统计核实,截至2025年12月10日,公司在银行等金融机构逾期债务合计为5250万元,超过公司2024年经审计净资产的10%。

同一天,华谊兄弟还发布一份公告披露,控股股东、实际控制人王忠军持有的公司15392万股无限售流通股股票拟被第二次司法拍卖,占其所持有公司股份总数的48.54%,占公司总股本的 5.55%。

截至2025年12月17日收盘,华谊兄弟每股报收2.17元,公司总市值约60.21亿元。

最新的三季度财报显示,华谊兄弟该季实现营业收入6259.56万元,同比下降31.61%;归属于上市公司股东的净亏损3946.2万元;基本每股收益-0.01元。前三季度实现营业收入2.15亿元,同比下降46.08%;归属于上市公司股东的净亏损1.14亿元;基本每股收益-0.04元。

综合自:公司公告

责任编辑:刘万里 SF014

免责声明:

1、本网站所展示的内容均转载自网络其他平台,主要用于个人学习、研究或者信息传播的目的;所提供的信息仅供参考,并不意味着本站赞同其观点或其内容的真实性已得到证实;阅读者务请自行核实信息的真实性,风险自负。